近日,泛美教育集团旗下院校陆续发布关于“泛美春假”的放假通知,一经发布,便受到了社会、媒体的广泛关注。“泛美春假”、“去赏花、去恋爱”“高校连续7年放春假”“对春假的期待”等话题热度攀升,登上各主流媒体客户端、网站首页、微博热搜等,全网超10亿+关注度,讨论火爆,还有主流媒体对于春假制度的简评,更有网友的“呐喊”,让我们一起来看看吧
01人民日报:情感教育浸润心灵
与书本知识的传授相比,学校的情感教育是短板。丰盈人心,塑造健全人格,当从推行情感教育开始。
02#中国青年网评论:期盼春假成为更多学校“惯例”
让学生走出校园,去看看绿水青山,去感受春天的气息,不仅可以开阔视野、陶冶情操,还可以丰富和深化课堂教学内容。
03#澎湃评论:@我的校长、老板:快看!别人家学校放“春假”了
情感教育的重要性日益被重视,但其瓶颈始终很难突破。西南航空职业学院此次放春假,可谓迈出了可喜的一步。
04#中国青年报:放春假,让教育走进辽阔天地
教育,不仅仅是在课堂上,更在辽阔天地间。春和景明,在这万物勃发的季节放春假,让这些年轻的生命暂时甩开包袱,敞开双臂,尽情去感受春风拂面,去拥抱当下的活力和美好,这不是简单的假期调整,而是一场关于自然与生命的教育,是一次让“教育回归生活”的实践,更是能够补给生命能量的“加油站”。
01#山东教育电视台:将春假转化为一场成长的实验
青岛航空科技职业学院今年在公布春假安排时,还特地配上了主题词“去赏花·去恋爱”,教育者们通过实践,将春假转化为一场成长的实验。
02#齐鲁晚报:让春假成为莘莘学子行走的课堂
从“去恋爱”的情感启蒙到“致生命”的哲学思考,青岛航空科技职业学院用几年的时间将春假打造为一场教育的“成长实验”。
03#齐鲁晚报:教育的视野里,也该有“校外的春天
放假也并不代表荒废或仅是“休息”,它可以延伸出多样的价值,给予学生们自我探索和完善的空间,甚至补上常规教学的“缺失一课”。
头部自媒呼吁全国“抄作业”
01#央视新闻周刊主持人白岩松硬核喊话,呼吁其他学校“抄作业”
“学校放春假,让大家去游玩,去恋爱”的消息获央视新闻周刊的关注,央视主持人白岩松硬核喊话,“春光正好,众多学校是不是也抄抄这份作业”,呼吁其他学校“抄作业”。
02#自媒体博主【主持人阿喆】:灵魂拷问“这波春假值得全国推广吗?”
别人家的大学,又双叒叕放春假了!“学校通过无人机专业学生,通过无人机表演发布放假通知,既秀了专业实力,又狂撒青春糖分,本身就是一堂‘硬核实践课’。会操作无人机的技术咖,懂赏花恋爱的有趣灵魂,正是时代需要的复合型人才。”
硬核转发●教育类媒体转发力挺
01#四川省教育厅:泛美职教集团开启“春假”模式
中共四川省委教育工作委员会,四川省教育通官方网站发布“四川泛美职教集团开启‘春假’模式”。
02#中国大学生在线
由教育部主导并推动,全国大学生参与,全国高校合作共建的网络文化建设与主题教育平台中国大学生在线转发“泛美春假”。
03#共青团山东省委官方公众账号
共青团山东省委官方公众账号青春山东头条转发“羡慕了!山东一高校宣布连放7天‘春假’”。
“泛美春假”“高校放7天春假鼓励赏花恋爱”的话题,持续发酵,在多个新闻客户端的头条推送、还登上了各地区抖音、微博、微信搜索等实时热度榜单
光明网
中国民航网
环球网
▍中国新闻网
中国教育在线
四川新闻网
▍四川观察
封面新闻、极目新闻、安徽文旅、闪电新闻、安徽共青团、直播绵阳等视频新闻
四川西南航空职业学院
青岛航空科技职业学院
宿州航空科技职业学院
绵阳飞行职业学院
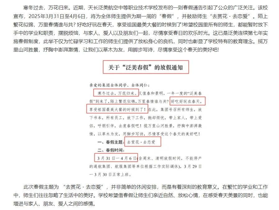
天长泛美航空中等职业技术学校
抖音热榜
微博热榜
《中国民航报》深度报道:育低空人才 铸产业脊梁——泛美集团打造低空经济龙头高校,实现产教一体双向奔赴
育低空人才,铸产业脊梁。自无人机技术兴起之初,泛美集团便敏锐捕捉到这一新兴行业的巨大潜力,进军低空经济全产业链,加强旗下院校无人机应用技术相关专业建设,探索低空经济领域人才培养模式与产教融合发展体系,建立了低空经济人才培养龙头院校,成为行业发展的重要推动者。近日,《中国民航报》就泛美集团在低空经济领域的创新实践与突出成果的发表了深度报道。
成都广播电视台对话泛美集团董事局主席魏全斌
从一位从来没有坐过火车没有见过飞机的穷教书先生到创办10所航空院校成为全球最大航空教育集团的创始人和掌舵者"三原色素质教育体系"的提出者和践行者新时代职业教育内涵发展"四梁八柱"标准的探索者和倡导者敢为人先的创新教育家和"中国民教30年时代先行者"“世界杰出华人奖”获得者……<br/>
2012-2026©版权所有泛美集团 ICP备案号:蜀ICP备16035806号 川公网安备 51010502010487号